近日,太阳成集团122ccvip宋玉君教授课题组制备了一种用于小细胞外囊泡(sEV)分离的磁性胶体抗体,并将其应用于sEV的快速分离及卵巢癌的诊断当中。相关成果以“Magnetic Colloid Antibodies Accelerate Small Extracellular Vesicles Isolation for Point-of-Care Diagnostics”为题发表在Nano Letters杂志上。
小细胞外囊泡(sEV)是一种由磷脂双分子层膜包裹的,直径介于30–200 nm的细胞外囊泡,包括肿瘤细胞、内皮细胞、免疫细胞、血小板等多种细胞均可分泌。越来越多的研究表明,细胞外囊泡作为体内细胞间远程通信的一种手段,内包含丰富的DNA、RNA和蛋白质等物质。尤其对肿瘤细胞分泌的细胞外囊泡而言,其中包含多种癌症特异性的蛋白质及核苷酸(mRNA,microRNA,以及 DNA 片段),可作为癌症早期诊断、预后和治疗监测的循环生物标志物,是液体活检重要的研究对象。然而,现有的sEV纯化手段,包括超速离心法、超滤和尺寸排阻色谱法、聚乙二醇沉淀法和免疫磁珠分离法等,均存在不同程度的回收率低、耗时长及价格昂贵等问题,极大的限制了sEV在临床诊断中的应用。

图1.(A)核‒壳结构磁性印记材料(MCAs)的制备流程图;(B)MCAs用于细胞外囊泡的识别及可视化分析流程图
为了提高sEV的分离检测效率,该研究工作利用表面印迹法制备了一种sEV人工磁性胶体抗体(artificial magnetic colloid antibodies,MCAs),并将其用于细胞培养液及血浆中sEV的快速识别及分离(如图1)。sEV人工抗体制备简单,使用方便且可重复利用,具有很高的实用价值。以磁性纳米粒子(Fe3O4@SiO2,MNPs)为载体内核,以sEV为模板,通过有机硅烷单体聚合,构建识别壳层(如图2)。制备得到的MCAs表面具有sEV三维印迹凹槽,可通过形状和大小高效识别及结合sEV。在细胞培养基和稀释血浆中,MCAs在均表现出与sEV良好的亲和力。同时,有机二氧化硅识别层优良的稳定性,赋予了MCAs重复利用的能力,大大降低了sEV的分离分析成本。此外,sEV在MCAs表面的富集,有助于进一步对sEV表面的蛋白标志物进行分析。通过将MCAs分离与体积条形图芯片技术(MV-chip)结合,可对sEV表面的蛋白标志物进行定量,并用于疾病的诊断当中。

图2. MCAs制备流程图。MNPs(A)和sEV(B)的透射电镜图;(C)sEV粒径分析;(D)MNPs,(E)sEV-MNPs复合物,(F)在sEV-MNPs复合物表面形成一层二氧化硅识别层,(G)超声除去模板sEV,得到MCAs
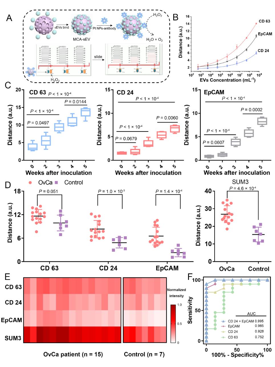
使用MV-chip对人卵巢癌(OvCa)异种移植小鼠模型血浆中的sEV进行检测,发现sEV表面蛋白标志物物的表达与肿瘤体积表现出极强的相关性(Pearson's r=0.906(CD63)、r=0.915(CD24)和r=0.926(EpCAM))。通过研究卵巢癌患者和健康人来源血浆中sEV表面蛋白标志物的表达,发现OvCa患者血浆样本中sEV表面EpCAM和CD24水平显著高于健康人对照组。受试者工作特征(ROC)曲线分析结果显示,使用MV-chip检测多个特异性sEV标志物可有效区分OvCa患者,为促进OvCa的床边诊断发展提供有力的支持。

图3. 集成微流控芯片(MV-chip)对sEV的分析。
太阳成集团122ccvip的宋玉君教授为该研究工作的通讯作者,博士生杨婧婧为本论文的第一作者,南京市第一医院何帮顺教授提供了医学支持。该研究工作得到了国家自然科学基金,国家重点研发计划,江苏省双创计划等项目的资助。


