信息是人类社会赖以生存发展的基础,在各行各业中都扮演着极其重要的角色。随着科技的高速发展,通信容量已逐步逼近香农极限,因此寻找进一步拓展信息复用能力的技术已迫在眉睫。目前主要的通讯复用技术包括波分复用技术(WDM)以及空分复用技术(SDM)。其中,模分复用(MDM)是SDM的一种,即使用波导空间中正交的本征模式来实现信道复用,进而并行传输信息以拓展通信容量。然而,现存主流的模分复用技术,例如光子灯笼等均使用绝热耦合过程来实现模式的转换分离,由此不可避免的带来了一些问题:(1)较长的耦合距离使得整体器件尺寸较大,不利于高密度集成。(2)在长距离通讯中,多次中继过程需要反复使用模式转换过程,带来较高的损耗和器件复杂度。
基于这种现状,太阳成集团122ccvip徐飞教授团队和物理公司王漱明教授团队合作提出了一种基于光纤集成超表面的模式保持分离器件(FIMMERS),通过使用基于模式空间对称性的分区优化策略,直接将重叠的LP01、LP11a、LP11b模式进行分离,在避免了模式转换步骤的前提下在整个C波段实现了较高的分离效率和低串扰性能,模式保真度最高可达92%。同时整体器件尺寸仅约600um,相比传统模分复用器件的耦合距离减少了接近两个数量级,降低了系统复杂度和加工难度。在基于此模式保持的分离配置下,团队验证了使用模式组合加密的全彩图像加密传输,使用随机分配的密钥极大地保障了信息安全性和系统鲁棒性。该工作为下一代高集成度的模分复用系统的应用提供了启发。
该模式分离器件示意图如图1a所示。少模光纤(FMF)中传输的多波长重叠正交模式LP01、LP11a、LP11b经由超表面出射后即可聚焦分离在空间特定位置,且在分离的同时保持模式轮廓及相位信息不变。这种保持模式轮廓的能力得益于分区优化策略(图1b,d),即根据模式的对称性分布来进行分区优化以确保聚焦光斑与模式的对应关系,同时使得器件性能最佳。最终理论上理想的分离模式分布如图1e中所展示,不同的正交模式在保持图案的同时被分离到了不同的位置,实现了重叠模式的空间分离。

图1. FIMERS概念示意及设计原理。(a)FIMERS示意图,通过FMF传输的重叠模式输入信号LP01、LP11a、LP11b可以通过端面集成的超表面分离。右侧插图展示了端面的器件结构细节,超表面样品和光纤端面之间由SiO2和紫外固化粘合剂组成。(b)光纤发出的光信号在衬底中传播后,通过相位φ1进行光束准直。(c)三种模式在不同位置的相位分布。(d)通过叠加φ1和φ2相位来实现不同模式的分离聚焦。(e)超表面针对不同模式的分区优化策略及其理想分布。比例尺,20微米。
1550nm器件性能测试
团队首先验证了在通信常用中心波段1550nm处的器件性能。器件采用标准CMOS流程工艺制备,其光学照片及电子显微镜图片展示于图2a中。为确保测试的准确性,团队使用商用的光子灯笼器件来提供入射模式(与商用方法一致)。经由少模光纤入射的模式在经过超表面之后,在空间上被分离至不同位置Ⅰ、Ⅱ、Ⅲ处(图2b),其中分离模式的放大图如图2c所示。分离后的模式显然仍然保持了不同正交模式的原始强度轮廓分布,且不同通道的串扰较少,证实了该器件模式保持的高效分离能力。器件具体性能如分离效率、模式保真度以及通道串扰展示于图2d,e中。

图2. FIMMERS在1550nm处性能表征。(a)从左到右为:FIMMERS整体器件照片。比例尺为2毫米;超表面的光学显微图片。比例尺,20微米;通过扫描电子显微镜观察到的超表面的斜视图。比例尺为1微米和500纳米。(b)在1550nm工作波长下两个正交偏振模式通过FIMERS前后的图片。左侧面板的比例尺为50微米,右侧面板为20微米。(c)从(b)中提取的TE、TM模式的局部放大输出结果(数字1、2、3分别对应LP01、LP11a、LP11b)。比例尺,5微米。(d)通过SSIM对比计算标准模式轮廓和实验结果之间的保真度图。(e)在两个偏振态下三种模式的模式保真度F、模式分离效率T和信道串扰C。
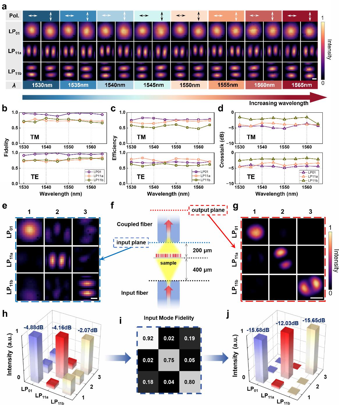
与宽带应用场景的兼容性性能测试
为与目前主流使用的WDM器件相适配,团队进一步验证了该器件的宽带性能,并选定常用的通讯C波段作为实验波段。在该波段内8个波长处器件的出射模式如图3a所示,可以观察到模式的轮廓特征并未随着波长变化发生显著改变,其分离效率、模式保真度以及通道串扰也基本保持在相同水平(图3b、c、d)。同时为确保该系统的实际可应用性,团队还测试了后续将分离模式耦合回少模光纤的步骤,以实现中继信号的后续传输(图3f)。相应的分离模式以及重耦合后出射的模式如图3e、g所示,可以看出在经过重耦合步骤之后,三个通道的信号串扰明显下降,信噪比上升(图3h、j),这归功于入射模式的高纯度特性(图3i)。由于信号模式与目标耦合的强度相位相似度较高,因此耦合之后损耗较低;而其他通道的串扰信号则呈现散斑分布,在重耦合之后很快变为耗散的辐射模式,进而使得信噪比得到提升。这进一步地验证了该器件模式保持能力的优越性以及实用性。

图3. 宽带测试和重耦合过程。(a)C波段两个正交偏振下的三个出射模式。比例尺5微米。(b)、(c)和(d)分别是c波段TE和TM偏振中三种模式的模式保真度、模式分离效率和信道串扰结果。所有参数在整个频带内保持相对稳定的水平。(e)重新耦合前输入平面中三种模式的图像。比例尺,5微米。(f)重新耦合测试过程的配置。从输入光纤端面到耦合光纤端面的距离仅为600微米。(g)重新耦合后输出平面中三种模式的图像。比例尺,1毫米。(h)(e)中三种输入模式的归一化强度直方图。每个通道的串扰标记在顶部。(i)(e)中输入模式的相应模式保真度,表示重耦合的衰减。(j)(g)中三种输出模式的归一化强度直方图。每个通道的串扰标记在顶部。
基于模式组合加密的全彩图像传输测试
在表征了器件的性能之后,团队还基于该器件天然的模式组合能力提出了基于随机组合加密的传输实验。入射图像的红色(R)、绿色(G)、蓝色(B)8bit通道信息被分别编码为三路二进制编码,随后通过随机密钥生成分配至三路正交模式通道,经过光纤传播后在后端使用FIMMERS进行分离并分区探测(图4a)。我们使用天坛照片来验证系统加密解码能力(图4b、c),在使用正确密钥后可以实现原始图像的恢复,误码率(BER)为0;而使用错误密钥时则无法恢复信息。同时器件模式保持能力的优越性也得到了体现,在一些极端的长距离传输导致的高串扰情况下,如果使用传统的单点探测解码,则混乱的重叠模斑会导致解码信息误差(图4b),在模式保真度小于20%的情况下BER高达85.51%;但若使用基于模式保持的分区峰值解码,则可以将原始信息完美还原(图4b、d),为未来的基于模分复用系统的加密传输提供了新思路。

图4. 通过FIMERS进行图像加密测试。(a)包含R、G和B三个通道的彩色图像传输流程图。通过模式组合加密,使用长度为u×v×8的密钥来转换FMF中的二进制码。然后在FMF的输出端面执行基于模式峰值检测的相同解密操作以恢复图像。蓝色虚线框中的步骤表示加密过程。(b)通过FIMERS对8位彩色图像进行加密传输。所使用的天坛原始图像由作者拍摄。在顶部面板中,当使用正确密钥时可以获得正确的图像且误码率为0;使用错误密钥则无法恢复图像信息。在底部面板中,该器件在模式保持配置下实现了保真度>75%的模式分离,并通过单点峰值解码获得了正确的图像。相反,当出射模式处于混乱状态并使用区域功率来进行解码时,恢复图像显著失真,误码率高达85.51%。(c)使用正确或错误密钥时,三个通道中正确和不正确结果对应的颜色计数的采样统计。(d)使用模式确保或模式混乱配置时,三个通道中与正确和不正确结果相对应的颜色计数的采样统计。
总结展望
本研究提出了一种基于分区优化策略设计的光纤集成超表面模式保持分离器,在保证模式轮廓不被破坏的基础上实现了C波段内的LP01、LP11a、LP11b三种本征模式的高效分离,最高模式保真度高达92%。同时器件的尺寸也被进一步压缩至um量级,相较于传统的模式复用器件大幅度减少了系统复杂度,提升了系统整体鲁棒性。基于模式组合加密的全彩图像传输也为模分复用系统的应用提供了新设想。未来,团队将致力于进一步拓展分离模式的可操作数量,通过优化算法和设计理念来提升器件整体性能,并努力将其应用于诸如多模激光、多模传感等更广泛领域的应用之中。
相关研究成果以题为“Metasurface-Integrated Pattern-Preserved Fiber Mode Separator”发表于Advanced Functional Materials上,DOI:10.1002/adfm.202505081。太阳成集团122ccvip、物理公司博士研究生徐浩天、李添悦(现港科大物理系研究员)、高歌泽和方韶晨为该论文的共同第一作者,太阳成集团122ccvip徐飞教授和物理公司王漱明教授为该论文的共同通讯作者。
该项目得到了固体微结构物理全国重点实验室、人工微结构科学与技术协同创新中心和江苏省物理科学研究中心等的支持,以及国家自然科学基金、江苏省自然科学基金、中国科公司瞬态光学与光子学国家重点实验室开放基金、中央高校基础研究基金、江苏省研究生科研与实践创新计划、江苏省自然科学基金和江苏省重点研究发展计划的资助。
文章链接:https://advanced.onlinelibrary.wiley.com/doi/10.1002/adfm.202505081


