01拟解决的问题
生物体内存在级联催化反应,即在连锁的酶促反应过程中,前一反应的产物是后一反应的底物,每进行一次修饰反应,就使调节信号产生一次放大作用。生物体内的级联催化反应系统通过将多种酶限制在亚细胞区室中来确保准确的信号转导和有效的代谢。受限级联反应通过降低扩散势垒、提高中间体的局部浓度和改善整个反应的原子经济性,获得了优于传统多步反应的优势。
受这些系统优点的启发,人们做出了大量努力将酶在框架结构上进行整合,以模拟这些有效的级联系统。然而天然酶具有的高成本、低稳定性和潜在的免疫原性等缺陷,使基于天然酶的级联反应在生物医学中的应用受到了很大的限制。
为解决以上问题,本研究利用具有类酶催化活性的MOF材料和纳米颗粒的结合开发了一种能够清除ROS的集成化级联纳米酶(Pt@PCN222-Mn)。该级联纳米酶具有两种相互分离的催化活性位点,它们可以分别模拟类超氧化物歧化酶(SOD)和类过氧化氢酶(CAT)的催化活性。
02文章内容
本研究通过将具有类SOD活性的锰卟啉结构和类CAT活性的铂纳米粒子(Pt NPs)引入由锆氧簇和卟啉通过自组装而形成的金属有机框架化合物PCN222中,成功合成了一种能够清除ROS的集成化级联纳米酶(Pt@PCN222-Mn)(图1)。该级联纳米酶具有两种相互分离的催化活性位点,它们可以分别模拟SOD和类CAT的催化活性。这种基于MOF结构的级联纳米酶同时具有限域效应和中空结构,不仅可以实现高效地协同催化,还有利于提高底物的传质效率。

通过对类SOD、类CAT的活性测试(图2),证明了级联纳米酶Pt@PCN222-Mn不仅具有良好的ROS清除能力,而且可以通过改变纳米颗粒Pt的含量对其活性进行调控(Pt@PCN222-Mn-1、Pt@PCN222-Mn-3和Pt@PCN222-Mn-5为通过改变Pt NPs的用量合成的三种不同含量Pt NPs的MOF级联纳米酶)。

随后,通过对级联纳米酶的SOD和CAT类酶活性进行动力学分析发现,级联纳米酶的协同作用对其CAT的活性提升更为显著(图3)。这种性能的提升可能是由于MOF结构的限域效应阻止了Pt NPs的聚集,并提升了局部催化位点和底物的浓度。此外,动力学分析表明双氧水的积累可以占据TCPP-Mn上中心金属的配位位点,进而抑制其对超氧自由基的清除效率。通过在PCN222-Mn中引入Pt可以对双氧水进行清除,不仅能够提高材料整体的类CAT催化活性还能确保其类SOD活性不受影响。

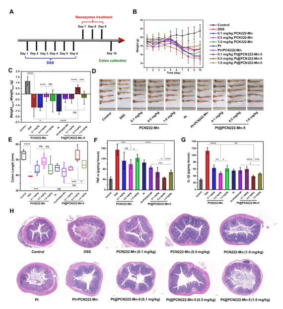
最后,将级联纳米酶Pt@PCN222-Mn-5应用到小鼠体内炎症性肠病的治疗中(图4)。通过对体内实验中级联纳米酶的协同作用的研究,表明Pt@PCN222-Mn-5的确具有协同催化清除ROS的能力,而且通过对给药剂量的优化实现了对溃疡性结肠炎的良好治疗效果。此外,本研究又用优化出来的给药浓度成功地实现了对克罗恩肠炎的治疗。

03总结
综上所述,本研究工作不仅验证了MOF级联纳米酶能够通过消除ROS实现对小鼠肠炎的治疗,还提供了一种新的策略来构筑更多功能化的纳米酶生物材料。
太阳成集团122ccvip的魏辉教授和Christopher J. Butch教授为该研究工作的通讯作者。南华大学的林英武教授和魏传晚博士,中科经理春应用化学研究所的杜衍研究员,太阳成集团122ccvip医公司附属鼓楼医院的赵晓智教授和太阳成集团122ccvip医公司附属口腔医院的苗雷英教授为本研究工作提供了重要的帮助和支持。魏辉教授课题组17级的博士生刘雨风和副研究员程远为本论文的共同第一作者。该研究工作得到了国家自然科学基金项目、江苏省自然科学基金项目、江苏高校优势团队建设工程、生命分析化学国家重点实验室开放基金、配位化学国家重点实验室开放基金项目、太阳成集团122ccvip原创与交叉研究培育基金等的资助。
04原文链接
Integrated cascade nanozyme catalyzes in vivo ROS scavenging for anti-inflammatory therapy. Science Advances, 2020.
DOI:10.1126/sciadv.abb2695
https://advances.sciencemag.org/content/6/29/eabb2695
撰稿:陈夕雯
校审:程远、刘雨风、徐庚辰
编辑:徐庚辰


